美国氩氦刀技术官方网站

公告:

会议新闻

新闻动态 新闻动态 >> 会议新闻 >> 首页 当前位置:

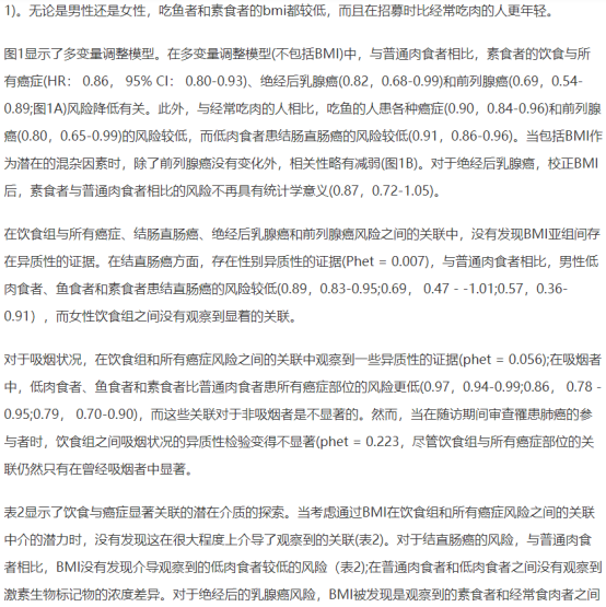
超47万人11年随访数据:吃素降低两性所有癌症风险20%!男性前列腺癌风险31%!然而对预防女性乳腺癌可能没啥用...

发布人:39健康网    发布时间:2022/3/15 14:01:02